11月27日,第十三届电磁理论与应用北京论坛由beats365亚洲体育投注微波工程实验室与学院研究生会联合承办,通过腾讯会议和寇享学术等线上直播方式,在线收看直播观众已逾4300人次,取得圆满成功。
该论坛是以电磁理论与应用为主要内容的学术交流平台,已相继在京的高校和研究所成功召开了十二届,旨在通过与会专家学者的充分交流和合作,进一步促成电磁理论和应用领域及其相关学科与技术的成长,加强各单位交流合作,推动领域交叉与融合,促进电磁场与微波技术学科的繁荣与发展。
beats365亚洲体育投注院长曹先彬教授出席论坛并致开幕辞。他代表beats365亚洲体育投注对在疫情期间参加论坛的专家学者表示热烈的欢迎,并表示电磁理论与应用北京论坛是电磁场与微波技术领域一年一度的盛会,希望专家们可以深入交流、加强联系与合作,共同促进学科和领域建设发展。本届论坛召集人、微波工程实验室学术带头人苗俊刚教授在致辞中表示,论坛搭建了一个相互学习、取长补短的交流平台,希望各位专家电磁理论和应用领域的前沿研究进行广泛的学术交流。
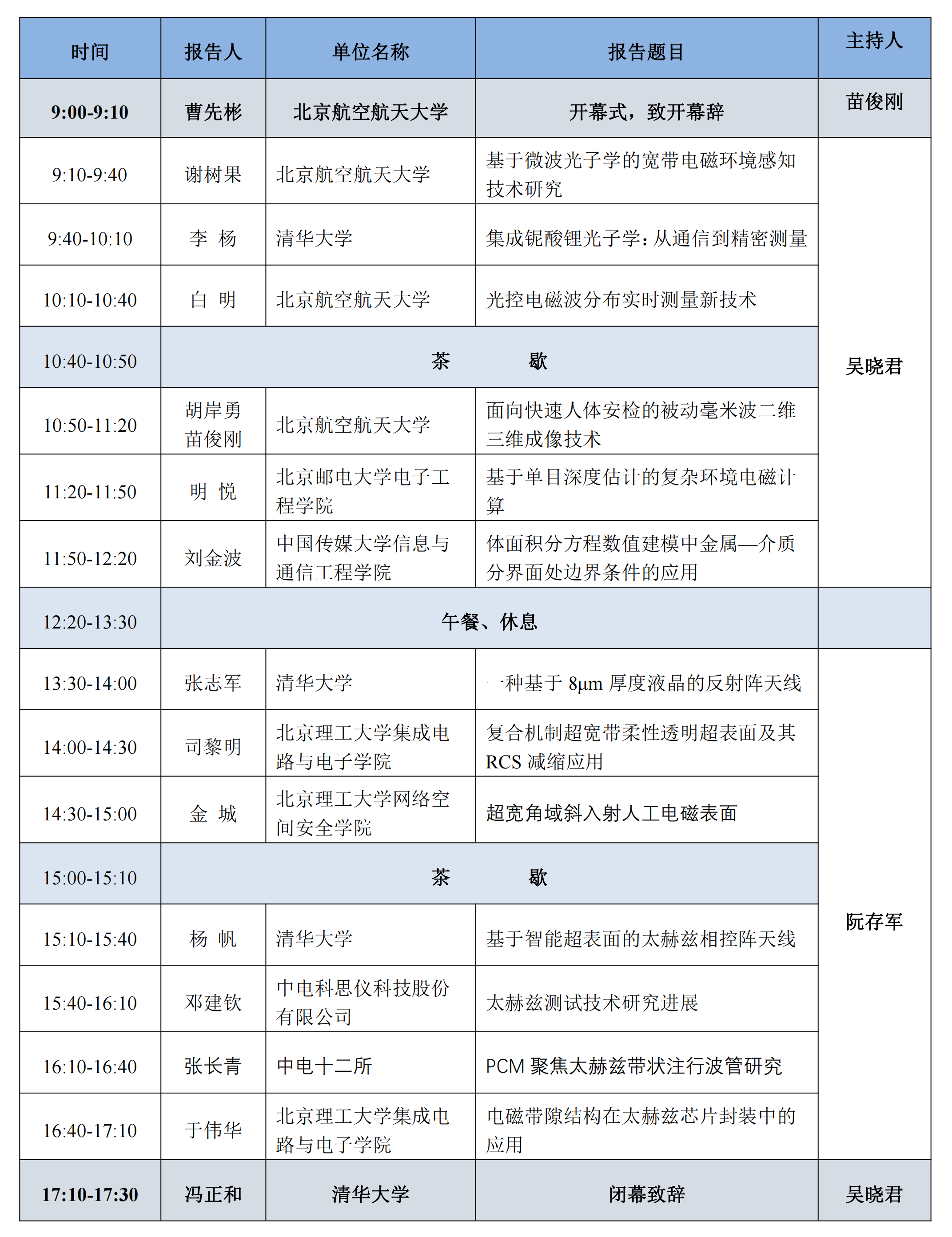
报告环节分别由北航微波工程实验室的吴晓君教授和阮存军教授主持,清华大学张志军教授、杨帆教授和李杨副教授、beats365亚洲版官网谢树果教授、白明教授和胡岸勇博士、北京理工大学金城教授、司黎明副教授和于伟华副教授、北京邮电大学明悦副教授、中电科思仪的邓建钦研究员、中电十二所的张长青高工和中国传媒大学刘金波副教授等十三名专家前后作主题报告,分享了近期的科研成果。本次论坛涵盖了微波-光子学交叉、毫米波成像、电磁计算、超表面器件以及太赫兹相关技术等前沿热门领域,吸引了多所高校和研究机构的专家学者参与。大家纷纷表示,这场学术盛宴开阔了视野,促进了电磁场与微波技术的交流与发展。
论坛最后由清华大学冯正和教授做闭幕总结。他表示本次会议取得了巨大的成功,感谢北航微波工程实验室为这次会议付出的巨大努力,感谢13位专家的精彩报告,感谢两个平台上超过4000人次的听众;下次论坛(第十四届)将交由北京大学主持。北京大学杜朝海老师表示:祝贺北航微波工程实验室在疫情期间克服困难,成功举办了本次会议,希望明年举办论坛时,大家可以线下相聚。

图1 论坛宣传海报
会议日程
